欢迎进入北海市betway必威建设资开发有限公司网站! 今天是:

公示公告

《betway必威工程计量支付管理办法》公示
发布时间:2022-11-28 11:53:00
根据《关于进一步建立健全权力运行制度机制的实施方案》规定的要求。现将《betway必威工程计量支付管理办法》制度进行公示。

 

betway必威工程计量支付管理办法

第一章  总 则

第一条  为加强公司项目建设管理,规范计量支付管理工作,确保建设工程计量支付管理工作有序进行、建设资金及时申请与拨付、更好地促进工程建设。依据《建设工程工程量清单计价规范》(GB50500-2013)及施工合同等有关规定,结合公司实际,特制定本办法。
第二条  本办法适用于公司建设工程计量支付的管理。

第二章  参建单位职责及要求

第三条  根据公司建设工程实施实际情况,参建单位职责、审核时限等相关要求具体如下:
(一)施工单位
1.在满足本办法第四条要求时,按公司要求编制计量资料。
2.提供有效专用发票,并缴清本计量周期内发生的违约罚款。
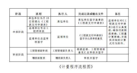
3.于每月25日前向监理单位提交计量申请。
(二)监理单位
提交中间计量及支付报表,并附相应的支持性证明文件,若与施工合同规定的时间不一致,以施工合同为准。
监理单位及造价咨询单位(若有)于2个工作日内完成审核并签署意见,若与施工合同规定的审核时限不一致,以施工合同为准。
(三)建设单位
betway必威公司计量审核时限为6个日历天,从监理单位提交计量申请资料起至报送计量付款审批流程止(以资料签收单记录的时间为准,记录时间精准到小时)。其中:
1.监理单位提交审核后的计量资料后,工程管理部、稽核部同时审核,并于3个日历天内出具书面审核意见。
2.稽核部于1个日历天内组织工程管理部、监理单位和施工单位召开计量讨论会议并出具审核意见,审核意见以书面告知函形式发至施工单位。
3.施工单位根据审核意见完成计量资料修改并提交至工程管理部。
4.工程管理部、稽核部、监理单位于2个日历天内完成复核工作。如复核过程中发现施工单位的计量资料未按审核意见修改或存在错误,工程管理部将返还计量资料给施工单位重新修改并汇总情况到稽核部,稽核部将汇总情况上报公司备案同时上报公司领导。施工单位重新修改计量资料的时间不计入计量审核时限。
5.复核无误后施工单位完成签章装订并报送至工程管理部走付款审批流程。

第三章  工程计量管理

第四条  工程计量范围
  • 合同文件、工程量清单约定的内容。
  • 属于缺项、清单漏项、工程量偏差、变更、签证等内容。
第五条  工程计量原则
(一)坚持质量合格是工程计量必备的条件。
(二)须按合同文件规定的范围、内容、单位及最低金额等计量。
(三)如无相关充分依据或手续,凡超过了设计图纸所示任何长度、面积或体积,超出部分均不予计量。
(四)分项工程工序验收、设计变更、签证、收方单等资料必须齐全并完善相关手续。
第六条  工程计量程序
计量程序应严格按《计量程序流程图》执行。
 
 

第四章  工程款支付管理

第七条  工程支付原则
(一)支付必须以工程计量为基础,合同文件为依据,各项支付款必须符合合同条款的规定。
(二)任何工程款项目的支付必须经过总监理工程师的审批。
(三)施工单位必须提供有效的等额增值税专用发票,并缴清本计量周期内发生的违约罚款。
(四)支付不解除施工单位合同内应尽的责任和义务。
第八条  预付款支付
根据合同专用条款的约定,预付款支付时必须满足下列要求:
(一)施工单位按合同约定提交了预付款保函。
(二)完成项目报监报建资料的提交或施工许可证办结。
(三)施工单位主要人员、设备进场及完成临施,并经监理单位确认。
第九条  中期进度款支付
(一)支付程序应严格按《betway必威工程类付款审批表》执行。

(二)支付工程款
公司在支付报表审核通过后支付当月实际应付工程款。
第十条  竣工结算款支付
(一)支付程序
1.项目通过竣工验收后,公司委托工程造价咨询单位或市审计机构出具审核结论书。
2.施工单位完成竣工付款申请单,提交监理单位审核。
3.监理单位审核结算合同总价、累计支付款项、应支付款项、应扣留的质量保证金及其他款项等,审核通过后报送公司。
4.公司审核通过后,作为支付依据。
5.支付程序应严格按《betway必威工程类付款审批表》执行。
(二)支付时限
竣工结算经审计单位审定并经betway必威公司同意后,工程款支付至竣工结算总价的97%,预留3%作为工程质量保修金,待缺陷责任期满后并取得工程缺陷责任期终止证书后一个月内付清。
第十一条  最终结清款支付
(一)施工单位在获得缺陷责任终止证书后7个工作日内向公司提交最终结算申请单、符合要求的相关证明材料。
(二)公司审核最终结清相关资料,审核通过后,施工单位打印报表,办理支付手续。
(三)支付程序应严格按《betway必威工程类付款审批表》执行。

第四章  计量支付资料组成与整理

第十二条 计量支付资料的组成
(一)计量支付资料第一册:中期支付报表
中期支付报表由中期支付证书、工程款支付申请表、合同协议书、合同支付比例条款、农民工工资发放委托书、农民工工资支付承诺书、支付报表汇总表、支付报表组成。
(二)计量支付资料第二册:中期计量资料
中期计量资料由中期计量工程量质量评估报告、进度形象说明、计量申报表、计量明细汇总表、中期计量计算单。
(三)计量支付资料第三册:工序验收资料
工序验收资料由工序验收检查表及相应工序验收影像资料组成。
第十三条计量支付资料整理与存档
(一)所有计量支付资料均按要求装订成册,并加盖骑缝章(封面)。报送时,用档案盒装封,并打印标签贴在侧面,标签要标明项目名称及计量期数。
(二)计量支付资料份数要求及存档部门
计量资料一式六份,经审查后报送市财政局一份,公司存两份(工程部、财务部各一份),监理单位存一份,施工单位存两份。
 

第五章  处罚

第十四条  由于施工、监理单位等有关单位过失造成项目投资增加或损失的,公司将根据合同约定追究有关单位责任,有关单位拒不执行的,公司将报相关主管部门依法处理。
第十五条  工程部和稽核部审核人员在审核过程中滥用职权、玩忽职守、谋取不正当权益者,由公司给予处罚并报相关部门依法处理。

第六章  附则

第十六条  未尽事宜按照施工合同、技术规范及公司相关管理办法办理。当与国家和上级有关部门出台的相关法律、法规、规章不一致,以国家和上级有关部门出台的相关法律、法规、规章为准。
第十七条  本办法由betway必威负责解释。
第十八条  本办法自印发之日起执行。
 
 


公示公告
通知公告
公示公告
人才招聘
举报指南
公示公告

您现在所在的位置: 首页 > 信息公开 > 公示公告 >

《betway必威工程计量支付管理办法》公示
2022-11-28 11:53:00
根据《关于进一步建立健全权力运行制度机制的实施方案》规定的要求。现将《betway必威工程计量支付管理办法》制度进行公示。

 

betway必威工程计量支付管理办法

第一章  总 则

第一条  为加强公司项目建设管理,规范计量支付管理工作,确保建设工程计量支付管理工作有序进行、建设资金及时申请与拨付、更好地促进工程建设。依据《建设工程工程量清单计价规范》(GB50500-2013)及施工合同等有关规定,结合公司实际,特制定本办法。
第二条  本办法适用于公司建设工程计量支付的管理。

第二章  参建单位职责及要求

第三条  根据公司建设工程实施实际情况,参建单位职责、审核时限等相关要求具体如下:
(一)施工单位
1.在满足本办法第四条要求时,按公司要求编制计量资料。
2.提供有效专用发票,并缴清本计量周期内发生的违约罚款。
3.于每月25日前向监理单位提交计量申请。
(二)监理单位
提交中间计量及支付报表,并附相应的支持性证明文件,若与施工合同规定的时间不一致,以施工合同为准。
监理单位及造价咨询单位(若有)于2个工作日内完成审核并签署意见,若与施工合同规定的审核时限不一致,以施工合同为准。
(三)建设单位
betway必威公司计量审核时限为6个日历天,从监理单位提交计量申请资料起至报送计量付款审批流程止(以资料签收单记录的时间为准,记录时间精准到小时)。其中:
1.监理单位提交审核后的计量资料后,工程管理部、稽核部同时审核,并于3个日历天内出具书面审核意见。
2.稽核部于1个日历天内组织工程管理部、监理单位和施工单位召开计量讨论会议并出具审核意见,审核意见以书面告知函形式发至施工单位。
3.施工单位根据审核意见完成计量资料修改并提交至工程管理部。
4.工程管理部、稽核部、监理单位于2个日历天内完成复核工作。如复核过程中发现施工单位的计量资料未按审核意见修改或存在错误,工程管理部将返还计量资料给施工单位重新修改并汇总情况到稽核部,稽核部将汇总情况上报公司备案同时上报公司领导。施工单位重新修改计量资料的时间不计入计量审核时限。
5.复核无误后施工单位完成签章装订并报送至工程管理部走付款审批流程。

第三章  工程计量管理

第四条  工程计量范围
  • 合同文件、工程量清单约定的内容。
  • 属于缺项、清单漏项、工程量偏差、变更、签证等内容。
第五条  工程计量原则
(一)坚持质量合格是工程计量必备的条件。
(二)须按合同文件规定的范围、内容、单位及最低金额等计量。
(三)如无相关充分依据或手续,凡超过了设计图纸所示任何长度、面积或体积,超出部分均不予计量。
(四)分项工程工序验收、设计变更、签证、收方单等资料必须齐全并完善相关手续。
第六条  工程计量程序
计量程序应严格按《计量程序流程图》执行。
 
 

第四章  工程款支付管理

第七条  工程支付原则
(一)支付必须以工程计量为基础,合同文件为依据,各项支付款必须符合合同条款的规定。
(二)任何工程款项目的支付必须经过总监理工程师的审批。
(三)施工单位必须提供有效的等额增值税专用发票,并缴清本计量周期内发生的违约罚款。
(四)支付不解除施工单位合同内应尽的责任和义务。
第八条  预付款支付
根据合同专用条款的约定,预付款支付时必须满足下列要求:
(一)施工单位按合同约定提交了预付款保函。
(二)完成项目报监报建资料的提交或施工许可证办结。
(三)施工单位主要人员、设备进场及完成临施,并经监理单位确认。
第九条  中期进度款支付
(一)支付程序应严格按《betway必威工程类付款审批表》执行。

 
(二)支付工程款
公司在支付报表审核通过后支付当月实际应付工程款。
第十条  竣工结算款支付
(一)支付程序
1.项目通过竣工验收后,公司委托工程造价咨询单位或市审计机构出具审核结论书。
2.施工单位完成竣工付款申请单,提交监理单位审核。
3.监理单位审核结算合同总价、累计支付款项、应支付款项、应扣留的质量保证金及其他款项等,审核通过后报送公司。
4.公司审核通过后,作为支付依据。
5.支付程序应严格按《betway必威工程类付款审批表》执行。
(二)支付时限
竣工结算经审计单位审定并经betway必威公司同意后,工程款支付至竣工结算总价的97%,预留3%作为工程质量保修金,待缺陷责任期满后并取得工程缺陷责任期终止证书后一个月内付清。
第十一条  最终结清款支付
(一)施工单位在获得缺陷责任终止证书后7个工作日内向公司提交最终结算申请单、符合要求的相关证明材料。
(二)公司审核最终结清相关资料,审核通过后,施工单位打印报表,办理支付手续。
(三)支付程序应严格按《betway必威工程类付款审批表》执行。

第四章  计量支付资料组成与整理

第十二条 计量支付资料的组成
(一)计量支付资料第一册:中期支付报表
中期支付报表由中期支付证书、工程款支付申请表、合同协议书、合同支付比例条款、农民工工资发放委托书、农民工工资支付承诺书、支付报表汇总表、支付报表组成。
(二)计量支付资料第二册:中期计量资料
中期计量资料由中期计量工程量质量评估报告、进度形象说明、计量申报表、计量明细汇总表、中期计量计算单。
(三)计量支付资料第三册:工序验收资料
工序验收资料由工序验收检查表及相应工序验收影像资料组成。
第十三条计量支付资料整理与存档
(一)所有计量支付资料均按要求装订成册,并加盖骑缝章(封面)。报送时,用档案盒装封,并打印标签贴在侧面,标签要标明项目名称及计量期数。
(二)计量支付资料份数要求及存档部门
计量资料一式六份,经审查后报送市财政局一份,公司存两份(工程部、财务部各一份),监理单位存一份,施工单位存两份。
 

第五章  处罚

第十四条  由于施工、监理单位等有关单位过失造成项目投资增加或损失的,公司将根据合同约定追究有关单位责任,有关单位拒不执行的,公司将报相关主管部门依法处理。
第十五条  工程部和稽核部审核人员在审核过程中滥用职权、玩忽职守、谋取不正当权益者,由公司给予处罚并报相关部门依法处理。

第六章  附则

第十六条  未尽事宜按照施工合同、技术规范及公司相关管理办法办理。当与国家和上级有关部门出台的相关法律、法规、规章不一致,以国家和上级有关部门出台的相关法律、法规、规章为准。
第十七条  本办法由betway必威负责解释。
第十八条  本办法自印发之日起执行。
 
 


北海市海城区国际金融大厦c座4楼
Copyright (c) 中国·必威(bw·西汉姆联)有限公司-Official website 版权所有 版权所有
桂ICP备19007195号-1
桂公网安备45050202000685号
技术支持:北海正群科贸有限责任公司