中国·必威(bw·西汉姆联)有限公司-Official website
欢迎进入北海市betway必威建设资开发有限公司网站!
今天是:
联系我们
|
站内搜索
网站首页
走进betway必威
公司简介
领导成员
组织架构
betway必威西汉姆联
子公司介绍
新闻中心
公司要闻
部门及子公司动态
社会责任
党建之窗
党建要闻
廉政工作
专题活动
公司文化
Betway必威西汉姆联官方网站
betway西汉姆联官网
创城宣传
信息公开
通知公告
公示公告
人才招聘
举报指南
招采信息
公告
智慧平台
后台
大屏
中国·必威(bw·西汉姆联)有限公司-Official website
主页
走进betway必威
新闻中心
项目建设
党群之窗
公司文化
信息公开
招采信息
人才招聘
通知公告
公示公告
人才招聘
举报指南
betway必威招聘简章
发布时间:2023-01-11 16:14:23
一、企业介绍
我公司成立于2007年2月,注册资金2亿元,是市国资委全额出资的国有独资公司。公司主要担负铁山港区市政建设、南珠新城建设、城区外路桥及港口建设等职能。经营范围包括:基础设施项目建设、投(融)资及经营管理,土地综合开发建设,铁山港工业区开发建设的资本经营,对所拥有的国有资产的经营管理和维护等。
根据公司业务发展需要,现面向社会招聘各方人才,具体招聘事宜如下:
二、公开招聘岗位
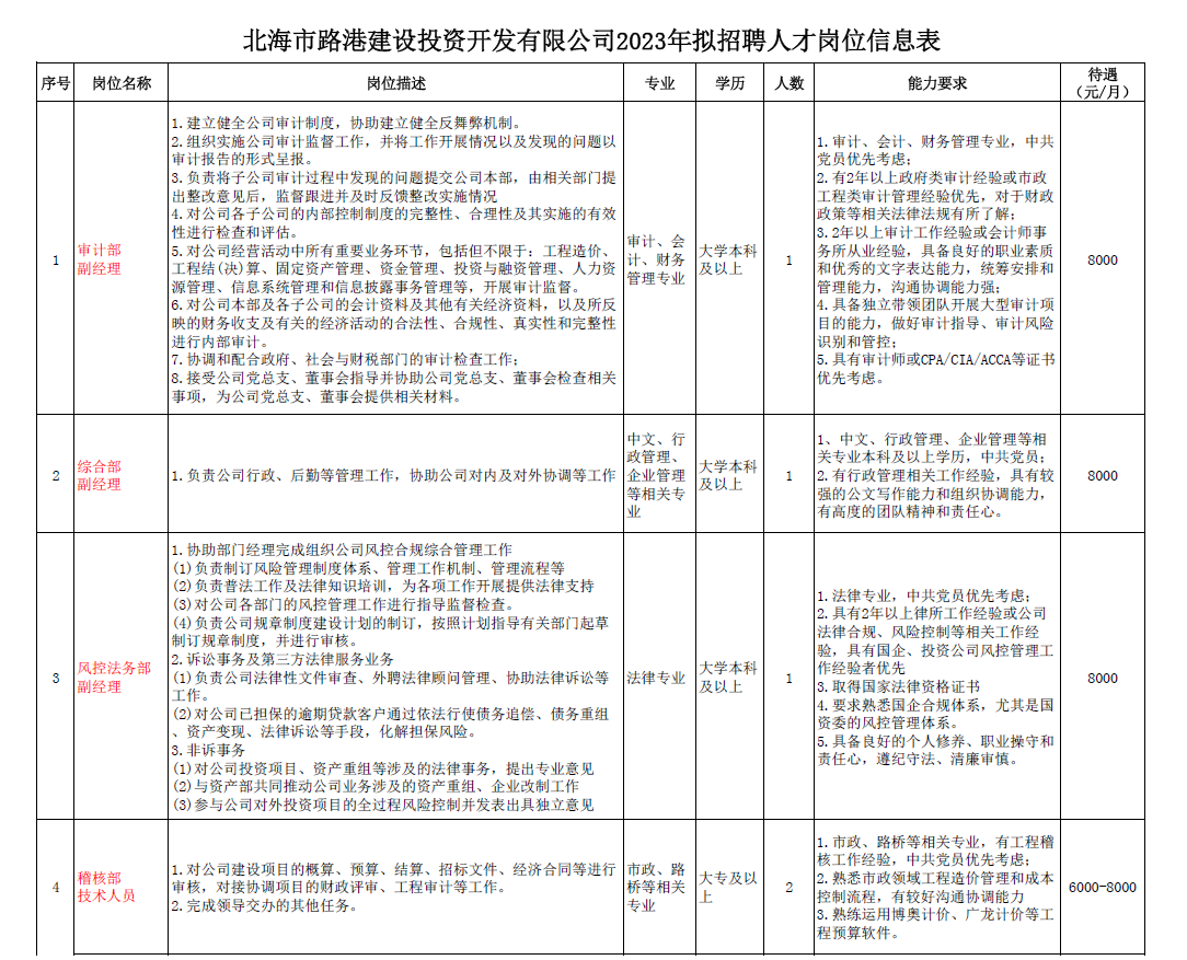
公司招聘管理、专业技术人才5人,岗位要求详见岗位信息表。
三、招聘人员基本条件
(一)遵守国家法律法规,具有良好的政治思想品德和道德素质;
(二)有强烈的事业心和工作责任感,有实践经验,有一定的组织能力、协调能力、管理能力;
(三)具备岗位所需的专业知识、技能条件;
(四)熟练操作办公软件及相关专业管理软件;
(五)有扎实的语言表达和文字表达能力;
(六)有良好的身体素质和健康的心理素质。
四、招聘程序
(一)报名时间。2023年1月12日—2023年1月20日,逾期不再受理。
(二)报名方法。应聘者请将个人简历,连同本人的毕业证书、学位证书、从业资格证书等相关材料的电子版通过电子邮件发送到bhrp@163.com,发送邮件主题请注明“×××应聘××岗位”。
(三)资格审核。公司综合部对应聘者的工作经历、学历等任职条件进行审核。应聘者应如实提供材料,如发现有弄虚作假行为的,取消应聘资格。
(四)面试。公司对报名者进行资格审查,并组织符合条件的人员进行面试,面试时间、地点另行通知。未进入面试的人员,不另行通知,应聘资料恕不退还,请勿来访。
(五)考察。根据面试结果,确定考察人选,并对人选情况进行人事档案查阅,经公司批准后,确定拟录用人员。
(六)体检。拟录用人员前往指定的医疗机构进行体检,体检不合格者,取消录用资格。
(七)录用。公司联系被录用人员,并与被录用人员协商确定报到时间。被录用人员必须在规定时间内到公司综合部履行报到手续,否则视为自动放弃。
五、薪酬待遇
薪酬待遇按公司薪酬管理有关规定执行,公司员工享有周末双休、五险二金、带薪年休假、生日福利、节日福利、年终绩效等。
六、联系方式
联系人:王女士,联系电话:0779-3033114 。
七、其他
(一)公司承诺对应聘者资料给予严格保密。
(二)应聘者须对个人填报信息的真实性、完整性负责,如与事实不符,公司有权取消录用资格。
(三)公司有权根据报名情况,取消个别岗位的招聘,并在法律允许的范围内对整个招聘活动享有最终解释权。
betway必威
2023年1月11日
人才招聘
通知公告
公示公告
人才招聘
举报指南
人才招聘
您现在所在的位置:
首页
>
信息公开
>
人才招聘
>
betway必威招聘简章
2023-01-11 16:14:23
一、企业介绍
我公司成立于2007年2月,注册资金2亿元,是市国资委全额出资的国有独资公司。公司主要担负铁山港区市政建设、南珠新城建设、城区外路桥及港口建设等职能。经营范围包括:基础设施项目建设、投(融)资及经营管理,土地综合开发建设,铁山港工业区开发建设的资本经营,对所拥有的国有资产的经营管理和维护等。
根据公司业务发展需要,现面向社会招聘各方人才,具体招聘事宜如下:
二、公开招聘岗位
公司招聘管理、专业技术人才5人,岗位要求详见岗位信息表。
三、招聘人员基本条件
(一)遵守国家法律法规,具有良好的政治思想品德和道德素质;
(二)有强烈的事业心和工作责任感,有实践经验,有一定的组织能力、协调能力、管理能力;
(三)具备岗位所需的专业知识、技能条件;
(四)熟练操作办公软件及相关专业管理软件;
(五)有扎实的语言表达和文字表达能力;
(六)有良好的身体素质和健康的心理素质。
四、招聘程序
(一)报名时间。2023年1月12日—2023年1月20日,逾期不再受理。
(二)报名方法。应聘者请将个人简历,连同本人的毕业证书、学位证书、从业资格证书等相关材料的电子版通过电子邮件发送到bhrp@163.com,发送邮件主题请注明“×××应聘××岗位”。
(三)资格审核。公司综合部对应聘者的工作经历、学历等任职条件进行审核。应聘者应如实提供材料,如发现有弄虚作假行为的,取消应聘资格。
(四)面试。公司对报名者进行资格审查,并组织符合条件的人员进行面试,面试时间、地点另行通知。未进入面试的人员,不另行通知,应聘资料恕不退还,请勿来访。
(五)考察。根据面试结果,确定考察人选,并对人选情况进行人事档案查阅,经公司批准后,确定拟录用人员。
(六)体检。拟录用人员前往指定的医疗机构进行体检,体检不合格者,取消录用资格。
(七)录用。公司联系被录用人员,并与被录用人员协商确定报到时间。被录用人员必须在规定时间内到公司综合部履行报到手续,否则视为自动放弃。
五、薪酬待遇
薪酬待遇按公司薪酬管理有关规定执行,公司员工享有周末双休、五险二金、带薪年休假、生日福利、节日福利、年终绩效等。
六、联系方式
联系人:王女士,联系电话:0779-3033114 。
七、其他
(一)公司承诺对应聘者资料给予严格保密。
(二)应聘者须对个人填报信息的真实性、完整性负责,如与事实不符,公司有权取消录用资格。
(三)公司有权根据报名情况,取消个别岗位的招聘,并在法律允许的范围内对整个招聘活动享有最终解释权。
betway必威
2023年1月11日
上一篇:
betway必威 2022年人才招聘公告
下一篇:
betway必威招聘简章
走进betway必威
公司简介
领导成员
组织架构
betway必威西汉姆联
子公司介绍
新闻中心
公司要闻
部门及子公司动态
社会责任
党建之窗
党建要闻
廉政工作
专题活动
公司文化
Betway必威西汉姆联官方网站
betway西汉姆联官网
创城宣传
信息公开
通知公告
公示公告
人才招聘
举报指南
招采信息
公告
扫一扫关注我们
betway必威微站
扫一扫关注我们
betway必威微信
北海市海城区国际金融大厦c座4楼
Copyright (c) 中国·必威(bw·西汉姆联)有限公司-Official website 版权所有 版权所有
桂ICP备19007195号-1
桂公网安备45050202000685号
技术支持:北海正群科贸有限责任公司